Improve Client Matching Experience and Efficiency through Rule Processing Automation and Machine Learning

Transformed a manual client matching workflow into an intelligent, automated system by implementing a rules-based engine and ML-powered recommendation tool, reducing manual effort whilst improving matching accuracy and user efficiency.

Role
Product Manager/Designer

Team
2 Backend Engineers, 2 Frontend Engineers, 1 Data Scientist, 1 ML Ops Engineer

Timeline
6 Months (Discovery to Launch)

Context
Aiviq Feature Development

The existing client matching system presented three critical inefficiencies:

The Challenge

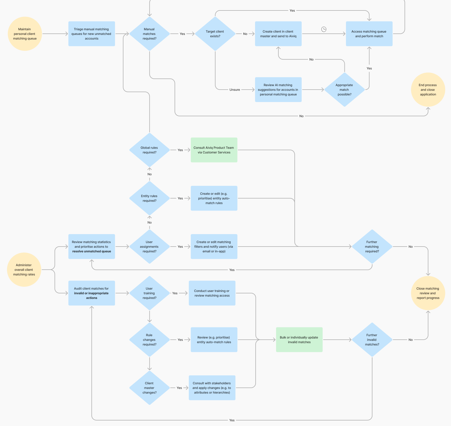
Entity Auto-Match Rules

A sophisticated rules-based automation system that enables users to define matching criteria and execution parameters:

Aiviq Intelligence Matching Suggestions

1

Manual Processing Bottleneck: Users were required to manually review and match client accounts through a bulk file upload system, creating significant time investment and potential for human error in repetitive tasks.

The Solution

1

Data Prioritisation Gaps: Without built-in filtering mechanisms, users spent valuable time reviewing lower-priority accounts rather than focusing on high-value clients based on assets under management (AUM) or recent account activity.

1

Scale and Organisation Constraints: Large datasets left users without clear entry points or systematic approaches for distributing matching work across teams, leading to duplicated efforts and inconsistent matching standards.

Multi-Dimensional Matching Criteria: Configurable rules leveraging financial thresholds, account characteristics, and entity attributes to identify potential matches

Dynamic Rule Prioritisation: Drag-and-drop interface for establishing rule precedence, ensuring the most relevant matching logic is applied first

Automated Processing Workflows: Scheduled rule execution that automatically evaluates new accounts and reassesses existing matches at defined intervals

Weighted Confidence Scoring: Proprietary algorithm combining six distinct matching signals to generate confidence scores for suggested matches

Enhanced Data Foundation: Automated data preparation and enrichment processes to improve matching signal quality

Interactive Feedback Loop: Queue-based user interface enabling users to confirm or reject suggestions, continuously refining model accuracy through supervised learning

The Process

User Journey

Conducted extensive research to document existing mental models and decision-making patterns employed by users during manual matching. This foundational understanding informed the design of automation that complements rather than replaces human judgement, creating a collaborative human-AI workflow.

Understanding Typical Use Cases

Identified high-frequency matching scenarios where repeated decision patterns emerged, revealing opportunities for automation. Analysed the criteria users consistently applied to determine match viability, which directly informed both the rules engine architecture and the factors emphasised in the UI design.

Defined the algorithmic approach for generating matching suggestions, selecting key data signals and determining their relative weights. Established UI presentation standards that surface the rationale behind each suggestion, building user trust and confidence in the ML recommendations.

Technical Design

Designed the underlying data model and processing workflow for the rules engine, including:

  • A matching hierarchy framework that coordinates rule-based automation, ML suggestions, and manual overrides

  • Clear precedence logic ensuring different matching types work cohesively rather than creating conflicts

  • Defined evaluation metrics and decision points that form the foundation of the ML algorithms

Wireframing

Progressed from low-fidelity sketches to validate layout concepts before investing in detailed wireframes. Leveraged established design system patterns for data grids and multi-step workflows whilst developing new components for unique requirements such as criteria configuration interfaces and bulk action controls for suggestion review.

Disclaimer: All data presented in case study visuals has been fabricated to protect firm and client confidentiality. Visual materials are included solely to demonstrate design methodology and product thinking.

Next
Next

Compound